《琅琊榜》3刷,发现剧中全是细节,隐藏剧情你注意到了吗?
2024-10-21 10:40:02
曾代理老北京足贴的“溢涌堂”再遭媒体质疑

近日,时间财经报道了题为《神秘中国公司5000人赴韩旅游 惊动市长背后:6级代理涉传销?》一文,新闻中披露了辽宁溢涌堂生物科技有限公司(简称:“溢涌堂”)涉嫌传销以及虚假宣传等相关信息。
公开资料显示,“溢涌堂”创立于2016年,是中国香港富饶国际集团(简称“富饶国际”)推出的移动互联网品牌,品牌创始人傅尧。

也许提到“溢涌堂”许多人并不知道,但是说到“老北京足贴”肯定大部分人都知道,这款曾经风靡全国的足贴赚足了眼球以及金钱,该足贴因对外宣传不仅能把人身体的毒素给排出去,还能治病等功效被广大消费者购买,但是很快遭到央视网在内的媒体以及北京同仁堂医师的质疑,后“老北京足贴”改名为“老北京穴位贴”。
代理模式存疑
据了解,要成为溢涌堂的代理,首先要严格遵循其定价体系,不允许打折降价行为。其给到时间财经的资料显示,溢涌堂老北京穴位贴的团购折扣价位258/盒,3盒优惠价600元,一盒50贴。

相关代理表示,公司代理分为特约代理、二级代理、一级代理、总代理、执行董事和官方6个层级。初次加入,代理商一般推荐的是前三级代理,其中初级代理须首次拿货额达到1580元,此后每次补货1580元起;二级代理首次拿货额须达到7500元,成为二级代理后,每次补货额为3000元;要成为一级代理,则首次所交货款不低于35000元,其后每次补货款的额为5000元;一级代理要想升级到总代,则必须实现一次总额为12.5万元的拿货,其后每次补款额为2万元。
不同的级别对应的产品价格不同,仅就其穴位贴而言,特级代理的拿货价为148元/盒,二级代理的拿货价为130元/盒,一级代理的拿货价为108元/盒。
除此之外,溢涌堂足贴的利润更为惊人,最高级别的代理,进货价为1296元一箱,一箱内有十盒溢涌堂足贴。而溢涌堂足贴的统一零售价258元/盒。也就是说,每卖出一箱溢涌堂足贴,代理商就可获得上万元的利润,而溢涌堂旗下的胶原蛋白、酵素、代餐饼干的利润率,同样都能够达到一倍以上。
而根据山东朱氏药业网上推广人员的透露,由他们代工产品,每贴仅需要4、5毛钱。除去代工厂的利润,一贴足贴的成本可想而知,这样的足贴,对于人体能有多大的功效,内部到底有多少的科技含量更是不言而喻。而溢涌堂拿着这些产品,以平均50元/贴的价格售出,利润往上翻了一百倍以上。
据相关代理商透漏,溢涌堂4年内积累有60万代理人。之所以如此多的代理商会加盟,主要是因高额的利润,掀起了这股足贴热。根据溢涌堂执行董事(更高级别的代理)的分享,其每天的销售额都能够达到万元级别,仅仅今年八月的出货量就高达百万。在其代理团队中,年入百万的就有上千人,而最普通的代理也能做到月入上万。凭借代理溢涌堂就能够轻易买车买房的也不乏其人。
产品功效存疑

发布该新闻媒体截图
今年1月9日,溢涌堂海外新品发布会暨环球之旅第八站在韩国举行,并举办首届海外健康产业发展论坛。本次论坛推出的皮肤轻养生系列产品之赋活光润肌底液,可以解决现代人皮肤亚健康问题,有利于破解熬夜肌、三餐不规律、手机蓝光照射等痛点。该新闻被人民网在内的多家权威媒体转发。

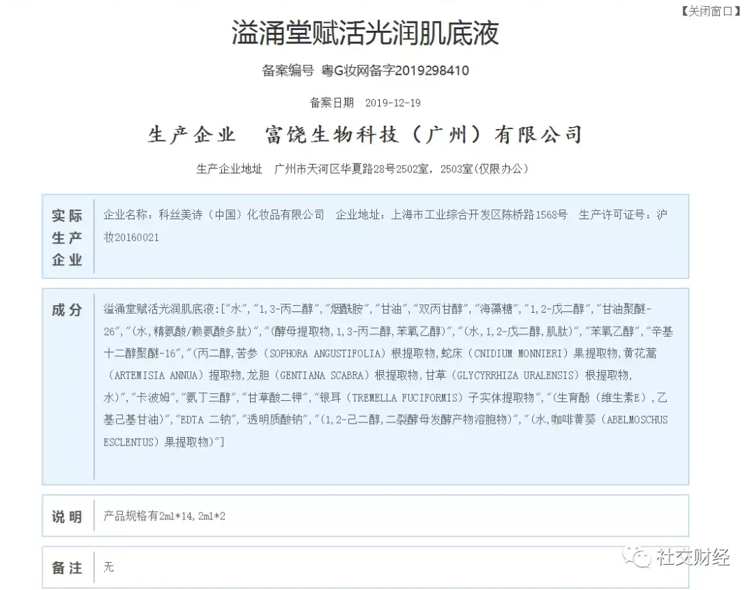
国产非特殊用途化妆品备案电子凭证截图
但是该产品在国家是药品监督管理总局查询国产特殊用途化妆品上没有任何显示,仅仅是普通化妆品,不能暗示或者宣传有功效。

除此之外,多位溢涌堂代理的朋友圈还存在过度宣传的嫌疑,称公司产品可以“净化血管”、解决“乳腺问题”、“补阳壮骨”等功能。以穴位贴为例,山东朱氏药业集团生产的这款穴位贴,在专利信息中表明仅是通过热效应和小钢珠刺激局部血管,改善血液循环和微循环,从而改善局部组织代谢和营养,并有抗炎消肿、缓解痉挛、镇痛与调节免疫等作用。
同样的,在溢涌堂微信公众号上出示的产品资质报告中也仅仅是显示产品中不包含(或者含量并不超标)铅、汞等物质。微信公众号上的产品资质报告顶多能够证明溢涌堂的产品“无害”,却无法证明溢涌堂的产品“有益”,人体使用后不会产生什么问题,但是没有任何官方科学的证明,溢涌堂的产品对人体确实能够起到明显的养生或者调理的作用。
但国家药品监督局官网并未显示该公司产品的注册或备案信息。
除了足贴这款产品之外,溢涌堂旗下还有代餐饼干、灵芝面膜等产品,这些产品是由另一家与之相关的公司——富饶生物科技(广州)有限公司负责生产的。而更令人惊讶的是,根据调查发现,富饶生物科技(广州)有限公司仅持有食品销售许可,却没有食品(或医疗器械)的生产许可,也没有发现该公司持有与这几类产品相关的专利。与此同时,在这些产品的包装上,也没有明显的生产日期,卫生许可和成分表。
同时在溢涌堂某些对外的宣传文案中出现了明显的夸大现象。文案中写道:“代餐粉由于高膳食纤维、低脂肪、低饱和脂肪酸、低胆固醇和低热量,具有一定的保健功能,停经期妇女也能够改善其健康状况。”
根据新《广告法》规定:除医疗、药品、医疗器械广告外,禁止其他任何广告涉及疾病治疗功能,并不得使用医疗用语或者易使推销的商品与药品、医疗器械相混淆的用语。
代工贴牌企业遭质疑
通过公开信息我们了解到,另外三家与香港富饶国际集团有限公司有关的公司,分别是辽宁溢涌堂生物科技有限公司、富饶生物科技(广州)有限公司、山东朱氏药业集团有限公司。
三家公司中,山东朱氏药业集团是长期从事药膏贴牌代工的公司,和辽宁溢涌堂生物科技有限公司、富饶生物科技(广州)有限公司并无互相投资关系,其旗下有一款关于穴位贴敷治疗贴的发明类专利,同时拥有生产许可,疑为溢涌堂足贴的代工厂。
而辽宁溢涌堂生物科技有限公司和富饶生物科技(广州)有限公司均仅有食品经营许可,并没有生产足贴一类的医疗器械的生产资质。
值得注意的是,辽宁溢涌堂生物科技有限公司、富饶生物科技(广州)有限公司的法人代表都是付瑶,而并不是官网宣传中使用的傅尧。
除此之外,2012年7月23日,中国消费者报发布报道称,大连市公安机关破获了一起特大非法传销案,涉案的“富饶集团”以“直接零售消费”营销模式为诱饵,采取阶梯形式发展下线,涉案金额3亿多元,参与人员约有6000人。大连市公安局经侦支队和沙河口分局联手侦破此案,截至目前警方已刑拘15人,取保候审5人。同为辽宁的企业,又恰巧名为富饶,不知大连富饶集团与上述企业之间,又有什么不为人知的故事。
2024-10-21 10:40:02
2024-10-21 10:37:59
2024-10-21 10:35:57
2024-10-21 10:33:53
2024-10-21 10:31:50
2024-10-21 10:29:47
2024-10-21 10:27:45
2024-10-21 10:25:42
2024-10-21 10:23:39
2024-10-21 10:21:36
2024-10-21 10:19:33
2024-10-21 10:17:30
2024-10-21 10:15:27
2024-10-21 10:13:24
2024-10-21 10:11:21
2024-10-21 10:09:18
2024-10-21 10:07:15
2024-10-21 10:05:12
2024-10-21 10:03:09
2024-10-21 10:01:06