​从古代到今天:瓷器在中国文化中的发展历程

​从古代到今天:瓷器在中国文化中的发展历程

从古代到今天:瓷器在中国文化中的发展历程 从古代到今天,瓷器一直是中国文化遗产中的一颗明珠,见证了数千年的历史变迁及文化发展。最初,中国瓷器与陶瓷同类,但在朝代更迭...

2025-11-28 16:39:02

​恐怖而残忍的古代中国十大酷刑:警醒人性的黑暗面

​恐怖而残忍的古代中国十大酷刑:警醒人性的黑暗面

恐怖而残忍的古代中国十大酷刑:警醒人性的黑暗面 中国古代的酷刑历来令人毛骨悚然,涵盖着极度残忍和恐怖的惩罚方式。其中十种酷刑被认为是最具代表性和恐怖的。这些刑法古人...

2025-11-28 16:36:48

​古代的酷刑,令人毛骨悚然,你知多少

​古代的酷刑,令人毛骨悚然,你知多少

古代的酷刑,令人毛骨悚然,你知多少 古人们在酷刑方面的想象力和科学精神,和中国四大发明相比毫不逊色。五花八门的酷刑,成为历史上一道道恶心的风景。 一、凌迟处死 凌迟又...

2025-11-28 16:34:33

​揭开巴比伦的神秘面纱:古代文明的璀璨遗产与深邃启示

​揭开巴比伦的神秘面纱:古代文明的璀璨遗产与深邃启示

揭开巴比伦的神秘面纱:古代文明的璀璨遗产与深邃启示 巴比伦,位于今日伊拉克境内,是古代美索不达米亚文明的代表之一。这座城市以其丰富的历史、灿烂的文化和卓越的建筑成就...

2025-11-28 16:32:18

​古代秘闻:萧太后与韩德让的“情感纠葛”,简直比肥皂剧还精彩!

​古代秘闻:萧太后与韩德让的“情感纠葛”,简直比肥皂剧还精彩!

古代秘闻:萧太后与韩德让的“情感纠葛”,简直比肥皂剧还精彩! 在历史的长河中,很多故事总是让人捧腹大笑、又感慨万千。今天,我们就来聊聊那位传奇女性——萧太后,以及她...

2025-11-28 16:30:03

​让古代女囚生不如死的惊悚酷刑

​让古代女囚生不如死的惊悚酷刑

让古代女囚生不如死的惊悚酷刑 点击上方关注大眼历史,与您一起分享历史知识。 NO1.骑木驴 一种针对女性犯人的酷刑。所谓木驴,其实就是一头用木头做成的驴,木驴背上,竖着一根...

2025-11-28 16:27:49

​古代当驸马有多难?婚前还要试婚,那些试婚女性又是什么身份?

​古代当驸马有多难?婚前还要试婚,那些试婚女性又是什么身份?

古代当驸马有多难?婚前还要试婚,那些试婚女性又是什么身份? 试婚格格:古代驸马选拔的神秘仪式 古代驸马选拔,曾是一场精彩纷呈的政治游戏。然而,其中最神秘的环节莫过于...

2025-11-28 16:25:34

​中国古代四大才女

​中国古代四大才女

中国古代四大才女 中国古代四大才女一般指蔡文姬、李清照、卓文君和上官婉儿。她们不仅在文学上有着卓越的成就,也在各自的时代背景下展现了独特的思想与艺术风格。以下是她们...

2025-11-28 16:23:19

​完结的古代科举文,巨好看,喜欢看科举文的同学冲啊

​完结的古代科举文,巨好看,喜欢看科举文的同学冲啊

完结的古代科举文,巨好看,喜欢看科举文的同学冲啊 1、嫌贫爱富(科举) 简介:(男主视角)捧在手心里的妹妹上辈子嫁了个有能力的妹夫,可是又怎么样?妹妹一点儿也不幸福,...

2025-11-28 16:21:04

​古代皇太子还有哪些称呼?

​古代皇太子还有哪些称呼?

古代皇太子还有哪些称呼? 中华民族语言文字丰富,同样一个人,有多种称呼,比如外爷,可以称呼为外公、姥爷,阿爷、阿爹、外爹爹、外公爷、外祖、外翁。作为古代皇帝接班人的...

2025-11-28 16:18:49

​华佗:古代“神医”的幽默与智慧,针灸也能笑出声!

​华佗:古代“神医”的幽默与智慧,针灸也能笑出声!

华佗:古代“神医”的幽默与智慧,针灸也能笑出声! 在历史的璀璨星河中,华佗无疑是一颗闪耀的明星。他不仅是东汉末年顶著名的医学家,更是一个充满传奇色彩的人物。今天,我...

2025-11-28 13:07:19

​5本古穿今小说:当古代人来到了现代

​5本古穿今小说:当古代人来到了现代

5本古穿今小说:当古代人来到了现代 1、《阔太生活起居注》张大姑娘 七姐儿自诩天命之女,哪知道配置越来越像天老爷的私生女,英俊潇洒却心有所属的未婚夫,欲海沉浮想跟太阳肩...

2025-11-28 13:05:04

​5篇精选古代言情短篇小说,温情、治愈沁人心脾,不可错过

​5篇精选古代言情短篇小说,温情、治愈沁人心脾,不可错过

5篇精选古代言情短篇小说,温情、治愈沁人心脾,不可错过 今天给大家分享古代言情短篇小说,非常经典,强推我家二爷,其他的几本也很赞 。 1.《我家二爷》 作者:Twentine 你说世上...

2025-11-28 13:02:49

​藏书:明代徐震《灯月缘》古代禁毁小说

​藏书:明代徐震《灯月缘》古代禁毁小说

藏书:明代徐震《灯月缘》古代禁毁小说 灯月缘 《灯月缘》十二回,存世有啸花轩刊本,藏上海图书馆。扉页题“醒世奇观”“灯月缘”,回前题“新镌批评绣像灯月缘奇遇小说”,署...

2025-11-28 13:00:34

​推文:穿越古代军户 征战四方 挥斥方遒

​推文:穿越古代军户 征战四方 挥斥方遒

推文:穿越古代军户 征战四方 挥斥方遒 初若小姐姐给大家推文啦! 1.《万历1592》(作者:御炎)完结 文案:这世上有太多的未解也注定无法解开的谜团,比如萧如薰就不知道为何自...

2025-11-28 12:58:20

​古代夫妻睡觉时,为何让丫鬟当“守夜人”,难道不会尴尬吗?

​古代夫妻睡觉时,为何让丫鬟当“守夜人”,难道不会尴尬吗?

古代夫妻睡觉时,为何让丫鬟当“守夜人”,难道不会尴尬吗? 古代夫妻睡觉时,让丫鬟守在旁边的习俗源远流长,可以追溯到唐代。这一习俗在历史上长期存在,且在文学和影视作品...

2025-11-28 12:56:05

​什么是官妓?古代女子沦为“官妓”后,下场如何

​什么是官妓?古代女子沦为“官妓”后,下场如何

什么是官妓?古代女子沦为“官妓”后,下场如何 古代的官妓指哪些群体?她们和一般的民妓有什么不同?今天我们就来聊聊,在古代,官妓都是具有籍贯的,她们从一出生就被确定了...

2025-11-28 12:53:50

​古代“丁忧”制度:孝道与为官的平衡

​古代“丁忧”制度:孝道与为官的平衡

古代“丁忧”制度:孝道与为官的平衡 在中国的古代社会,丁忧制度是一项重要的文化习俗和政治制度,它体现了古人对孝道的重视和对官员行为的规范。丁忧原指遭遇父母或祖父母的...

2025-11-28 12:51:35

​商鞅:古代“改革家”的神奇逆袭与搞笑人生

​商鞅:古代“改革家”的神奇逆袭与搞笑人生

商鞅:古代“改革家”的神奇逆袭与搞笑人生 在中国历史的长河中,有一个人以“变法”而闻名,他就是商鞅。说到商鞅,大家可能会想起“法治”、“强国”、“变法”这些字眼,但...

2025-11-28 12:49:21

​古代乱世,诸侯们纷纷建立政权,民国军阀为什么没人闹独立

​古代乱世,诸侯们纷纷建立政权,民国军阀为什么没人闹独立

古代乱世,诸侯们纷纷建立政权,民国军阀为什么没人闹独立 样,还有还几个军阀。这些军阀拉起队伍,拥兵自立,互相打仗争斗,比如直奉大战、直皖大战、四川军阀混战等等,可以...

2025-11-28 12:47:06

​豫章故郡,洪都新府!江西各城市改回古代名?带来古老神秘的氛围

​豫章故郡,洪都新府!江西各城市改回古代名?带来古老神秘的氛围

豫章故郡,洪都新府!江西各城市改回古代名?带来古老神秘的氛围 作者‬:江南风清扬 声明:如有巧合,纯属个人观点,轻喷。 豫章故郡,洪都新府!江西各城市改回古代名?带来...

2025-11-28 09:33:26

​秦朝历史架空小说十二本,再现昔日历史故事,多角度全方位看秦朝

​秦朝历史架空小说十二本,再现昔日历史故事,多角度全方位看秦朝

秦朝历史架空小说十二本,再现昔日历史故事,多角度全方位看秦朝 这次给大家带来的是秦朝历史架空小说十二本,再现秦时历史故事,精彩纷呈的秦时世界,希望有您喜欢的作品。...

2025-11-28 09:31:13

​古代的嫡庶之分真的有那么重要吗?

​古代的嫡庶之分真的有那么重要吗?

古代的嫡庶之分真的有那么重要吗? 无论是史书还是如今荧幕上对古代情景的描绘,总能听说一句话嫡庶尊卑有别。那么什么是嫡庶尊卑呢?为何差距会如此大?在古代封建社会体制下...

2025-11-28 09:28:57

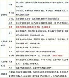
​部编版:九下历史第10课《《凡尔赛条约》和《九国公约》》梳理

​部编版:九下历史第10课《《凡尔赛条约》和《九国公约》》梳理

部编版:九下历史第10课《《凡尔赛条约》和《九国公约》》梳理 一、《凡尔赛条约》 《凡尔赛和约》对德国的制裁,是帝国主义国家相互妥协的产物,反映了帝国主义国家的本质是对...

2025-11-28 09:26:42

​古代宫斗甜宠文——又软又萌的温柔小贵妃日常被宠爱

​古代宫斗甜宠文——又软又萌的温柔小贵妃日常被宠爱

古代宫斗甜宠文——又软又萌的温柔小贵妃日常被宠爱 哈喽,大家晚上好,鹿鹿姐今天为大家推荐的是四本好看的小说,希望大家喜欢,接下来我们就一起看看今天的 古代宫斗甜宠文...

2025-11-28 09:24:27

​历史迷雾:揭秘苏妲己的命运与周公旦的秘密

​历史迷雾:揭秘苏妲己的命运与周公旦的秘密

历史迷雾:揭秘苏妲己的命运与周公旦的秘密 历史迷雾:揭秘苏妲己的命运与周公旦的秘密 在中国历史的长河中,许多人物因其传奇经历而被后人铭记。苏妲己与周公旦便是其中两位...

2025-11-28 09:22:12

​古代男子发型变迁史:那些鲜为人知的故事与讲究

​古代男子发型变迁史:那些鲜为人知的故事与讲究

古代男子发型变迁史:那些鲜为人知的故事与讲究 在影视剧中,古代男子的发型往往被艺术化呈现,与真实历史存在偏差。事实上,从遥远的夏商周时期直至近代清朝,男子发型经历了...

2025-11-28 09:19:57

​嬴荡举鼎被砸死,成历史笑话,明白他的苦心后你可能就笑不出来了

​嬴荡举鼎被砸死,成历史笑话,明白他的苦心后你可能就笑不出来了

嬴荡举鼎被砸死,成历史笑话,明白他的苦心后你可能就笑不出来了 被误解千年的“莽夫” 公元前307年的夏天,秦国都城咸阳笼罩在一片闷热中。年轻的秦武王嬴荡站在周王室的太庙...

2025-11-28 09:17:42

​【推荐】好看的古代科举文

​【推荐】好看的古代科举文

【推荐】好看的古代科举文 1.《悠闲科举》作者:云九朵 2.《穿成科举文里的嫡长孙》作者:MM豆 3.《穿越古代考科举》作者:木子金三 4.《躺赢的科举人生》作者:人生若初 5.《穿进...

2025-11-28 09:15:28

​大元风云:从草原崛起至天下归一的历史长卷

​大元风云:从草原崛起至天下归一的历史长卷

大元风云:从草原崛起至天下归一的历史长卷 元朝,一个在中国历史上留下深刻印记的朝代,以其波澜壮阔的崛起历程、广袤无垠的疆域版图和多元交融的文化风貌,书写着独一无二的...

2025-11-28 09:13:13