人类起源系列1:史前人属物种大盘点!人类何以如此孤单?
2024-09-15 14:00:56
「规划」新建铁路福厦客运专线通过环评审批 时速350公里
见闻君新著《大国速度:中国高铁崛起之路》正在众筹,期待您的支持,详情请点击下面链接:历史不是任人打扮的小姑娘,《大国速度》廓清历史迷雾,探究高铁崛起之路
本文由铁道网(ID:tiedaowang)编辑整理
新建铁路福厦客运专线通过环评审批
时速350公里,估算总投资530.4亿元。
审批
福厦客运专线
有望十三五通车
福建省环保厅批复:项目符合《中长期铁路网规划(2008年调整)》、铁路“十二五”发展规划。根据环评报告书评价结论、省环境影响评价技术中心的评估结论和福州市、莆田市、泉州市、厦门市、漳州市环保局意见,我厅原则同意环境影响报告书中所列建设项目的性质、规模、地点和拟采取的环境保护对策措施。

概况
工期54个月
东南沿海客运通道
福州至厦门客运专线(以下简称福厦客专)位于福建省沿海地区,北起福州市,途经莆田市、泉州市,南至厦门市和漳州市。新建正线工程长度为 277.948 km,新建大中桥梁 82 座 183.54km,隧道 31 座54.585km,桥隧比 85.7%。铁路等级为客运专线,双线,速度目标值 350km/h,正线采用无砟轨道;采用电力牵引及 CRH 动车组。设计年度近期为 2030 年,远期为 2040 年。工程投资估算总额 577.43 亿元,总工期 54 个月。

线路北端衔接合福铁路、温福铁路,南端衔接厦深铁路、龙厦铁路,与东南沿海铁路福厦段共通道,既可构建京福厦高速铁路客运通道,也是《中长期铁路网规划》(2016 年)中“八纵八横”高速铁路网主通道“八纵”之一东南沿海铁路客运通道的重要组成部分。
标准
时速350
无砟轨道
福厦客运专线主要技术标准
① 铁路等级:客运专线; ② 正线数目:双线; ③ 速度目标值:350km/h; ④ 正线线间距:5.0m; ⑤ 最小曲线半径:一般 7000m,个别 5500m; ⑥ 最大坡度:20‰; ⑦ 到发线有效长度:650m; ⑧ 动车组类型:电动车组; ⑨ 列车运行控制方式:自动控制; ⑩ 行车指挥方式:调度集中; ⑪ 最小行车间隔:3 分钟。

联络线及动车走行线主要技术标准
福州南上、下行联络线速度目标值:80km/h; 厦门北上、下行联络线速度目标值:120km/h; 漳州上、下行联络线速度目标值:160km/h; 福州南、厦门北动车走行线速度目标值:80km/h。
线路
详情
既有福州站引出
线路自既有福州站引出,利用在建福平铁路至福州南站北端,通过联络线引入福州南站新建高速场,上跨既有福州南动车所,跨越乌龙江,下穿在建福平铁路,上跨沈海高速、既有福厦铁路、在建福州东部绕城高速,折向西以隧道形式穿越山体,绕避西溪水库水源保护区和乌仔底水库的一级水源保护区,至菜安村出隧道后依次上跨324 国道和沈海高速公路,折向南行,由显镜宫和美佛儿学校间空地通过。

在石竹路南侧设福清西站,出站后第二次上跨沈海高速,绕经小往村东侧山地,至联华村七亩园附近第三次上跨沈海高速,经由建新村后以隧道的形式穿越山体绕避溪头亭水库进
入莆田市;并行既有福厦铁路西侧前行,跨越沈海高速和木兰溪,沿沈海高速和既有福厦铁路之间的狭窄通道至莆田站并站,出站后依次跨越城港大道、莆秀高速、湄洲湾港口支线铁路和既有福厦铁路,然后折向西南跨越湄洲湾进入泉州市境内;从西北侧绕过泉港化工园区,至泉港区前黄镇附近设泉港站,出站后跨越漳泉肖铁路,后并行漳泉肖铁路东侧前行,上跨斗尾疏港高速,下穿泉州绕城高速,并行于泉州湾公路桥下游跨越泉州湾,上跨石狮沿海大道,两跨泉州绕城高速,于灵秀山西侧设泉州南站,出站后上跨围头疏港高速,由东侧绕避五里工业园区、溪边水库水源保护区和草洪塘水库的一级水源保护区,并行城市联盟高速公路桥上游跨过安海湾,折向西北绕避取石区,后折向西依次跨过 G324、沈海高速和既有福厦铁路后进入厦门市境内。

并行既有福厦铁路至厦门北站北侧新建高速场,于永祥小区与既有福厦铁路间穿过,上跨集美北大道,并行沈海高速北侧西行,进入漳州市;后折向西南,上跨厦蓉高速、沈海高速和鹰厦铁路,并行厦深铁路跨越九龙江,后以联络线方式跨越厦深铁路和在建厦漳同城大道引入漳州站。
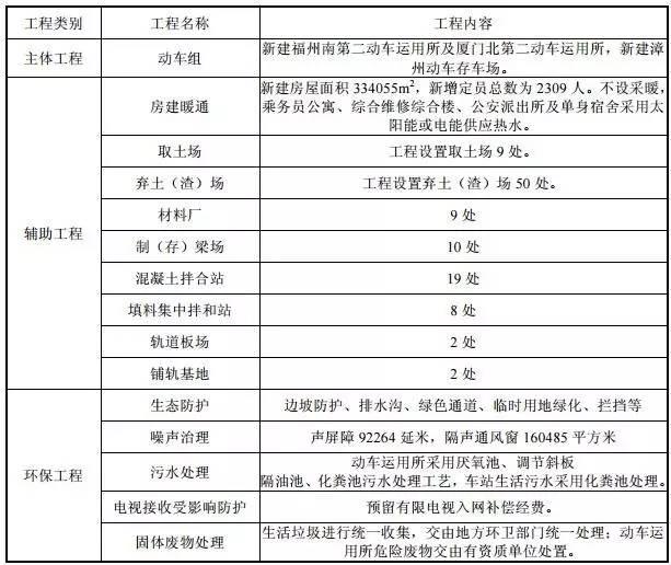
工程
沿海客专同步
两个动车所
① 正线工程
● 福厦客专福州南联络线工程 FZNXLCK0+000= 福平铁路 DK16+169.78 ~FZNXLCK1+361.09= 福厦客专 CIK1+283.69,线路长度1.361km。
●福厦客专 CIK1+283.69~CK274+465.75,线路长度268.366km。
●福厦客专漳州联络线工程 ZLXCK0+000=福厦客专 CK274+465.75~ZLXCK4+ 231.77= 杭深线 K1149+810.90,线路长度 4.232km。
●漳州站改造工程 K1149+810.90(杭深线里程)~K1153+800(杭深线里程),线路长度 3.989 km。


② 沿海客专同步建设工程
●沿海客专(福州)同步建设工程 CIK0+000~CIK1+283.69,线路长度 1.284km。
●沿海客专(漳州)同步建设工程 CK274+465.75~CK277+455.44,线路长度2.990km。


③ 联络线及动车走行线工程
联络线 3 处 8 条、动车走行线 2 处 5 条

④ 动车运用所
● 新建福州南第二动车运用所
近期新建检查库 6 条、存车线 24 条,远期预留扩建检查库 6 条、存车线 16 条等发展条件。

● 新建厦门北第二动车运用所
近期新建检查库线 4 条,存车线 20 条,远期预留扩建检查库 4 条、存车线 20 条等发展条件。
⑤车站
车站 7 座,其中改建既有漳州站 1 座;新建福州南站、福清西站、莆田站、泉港站、泉州南站、厦门北站等 6 座车站,其中福州南站、莆田站、厦门北站与既有并站。

车站
设计方案
线下式站房
a、福州南站
现有规模为 7 台面 14 线,设基本站台 2 座,中间站台 5 座,东西主站房建筑面积约 49500 平方米,车站东南侧设动车运用所,其规模为存车线 30 条、库检线 6 条。福厦客专采用在既有福州南站东广场新建高速场方案。

新建高速规模 10 台 20 线(18 台面),车站北端与在建福平铁路采用联络线连接,并设置上行反发线。客专场北端建设沿海客专同步建设工程,预留沿海客专向温州方向延伸的条件。在青圃新建福州南第二动车运用所,距离车站 7.2km,动车走行线在车站南咽喉接轨。
b、福清西站
福清西站位于福清市区边缘宏路镇,沈海高速福清段西侧,东张水库东侧,上跨石竹路、东张水库取水渠,泄洪道,站坪所处位置为丘陵,相对高差约 20-60m,多为旱地、林地,距离福清市中心 5km。

车站位于平直线上,设到发线 2 条,(450 m×9m×1.25 m)侧式站台 2 座,车站两端各设渡线 1 条,车站中心设于桥上,采用线下式站房,在车站福州端左侧设综合工区。
c、莆田站
既有莆田站位于福建省莆田市秀屿区笏石镇岭美村与刘厝村交界处,距离莆田市中心距离 13.5km,距离秀屿区中心 8km,是向莆线、杭深线(福厦线)的交汇站。车站设 3 台 10 线,进站天桥、出站地道各一座。

本次工可设计莆田站采用与既有站并站方案,在既有莆田站站房对侧新建高速场,按 2 台 6 线规模布置,到发线有效长 650m,岛式站台两座,站房利用既有,既有天桥地道延长至高速场站台,既有车站部分维持既有宽度,新建部分宽 12m。车站设于直线上,综合维修工区设于车站厦门端,位于高速场与既有场之间。
d、泉港站
泉港站位于福建省泉州市泉港区前黄镇,处于泉港区西南部,南邻驿峰西路,西临 G324 国道,站坪所处位置为丘陵,相对高差约 10-40m,多为旱地、林地及村庄,距离泉港区中心城区 7km。

车站位于平直线上,设到发线 2 条,(450 m×9 m×1.25 m)侧式站台 2 座,车站两端各设渡线 1 条,车站中心设于桥上,采用线下式站房。
e、泉州南站
泉州南站设于晋江市侨晖路狮城大道段西(南)侧与围头疏港高速东(北)侧夹角处,车站背面靠山,面朝坂头村、东堡村,站坪所处位置为丘陵,地势起伏较大,相对高差约 10-60m,多为林地和墓地。车站两端分别上跨泉州绕城高速公路和围头疏港高速公路。

车站位于平直线上,设到发线 8 条(含正线 2 条),(450m×12m×1.25m)基本站台 2 座、(450m×12m×1.25m)岛式中间站台 2 座,进站天桥及出站地道各 1 座,车站两端各设“八”字渡线 1 组,车站中心设于桥上,采用线下式站房,在车站厦门端左侧设综合工区,并预留动车存车场。
g、厦门北站
既有厦门北站为沿海铁路在厦门枢纽的主要客站,车站规模 6 台面 12 线,正线按四进二出布置,中心为 2 台夹 4 线,沿海铁路正线居中,进岛联络线位于其两侧,设有南北两侧站房及高架候车室,为一体式结构,其中南侧为主站房。车站东北端衔接的动车运用所和客整所正在建设中,规模为 20 存车线 8 线库。

福厦客专在既有厦门北站北广场平行新建客专场,既有北站房位于客专场和既有车场之间,客专场规模为 8 台 17 线(15 站台面),与既有厦门北站等高设置,在车站西北设厦门北第二动车运用所,动车走行线在车站福州端咽喉接轨,在车站漳州端咽喉预留渝长厦客专接入条件,综合维修工区位于第一象限。
h、漳州站
既有漳州站位于漳州市南侧,距离市中心 9km,为杭深线上办理客货运作业的中间站,亦为龙厦铁路接轨站,横列式布置,设基本站台 1 座(550m×15m×1.25m),中间站台 2 座(550m×11.5m×1.25m),到发线 13 条(含正线及货物列车到发线各 4 条),车站中心采用 2 台夹 6 线布置。

福厦客专近期按方向别引入漳州站东咽喉与龙厦正线贯通,局部改移港尾支线,漳州站增设客车到发线 2 条、中间站台 1 座,还建货物到发线 1 条。扩建后其规模为4 台 12 线(含正线 4 条、客车到发线 7 条、货物到发线 1 条),在车站对侧预留客专场,预留规模 4 台 8 线。漳州站东端建设沿海客专同步建设工程,预留沿海客专向延伸的条件。在车站龙岩段右侧新建动车存车场,规模为存车线 6 条、其中 1 条兼做整备线。
意义
满足客货运需求
推动经济发展
福厦走廊地处海西经济区的发展核心区域,随着海西经济区的快速发展,福厦铁路通道客货运需求将持续增长,既有福厦铁路运输能力不能满足通道各期客货运需求。

为进一步加快福建经济社会发展,推进新型城镇化建设,发挥铁路引导城市开发作用,完善区域快速铁路网,研究年度通道内需新建福州至厦门客运专线,以满足快速增长的客货运需求,发挥路网综合效益。福厦客专北端衔接合福、温福铁路,南端衔接厦深、龙厦铁路,与东南沿海铁路福厦段共通道,是京福高速铁路的延伸,也是东南沿海铁路客运通道的重要组成部分。
廓清历史发展迷雾,探究高铁崛起真相。见闻君新著《大国速度:中国高铁崛起之路》正在众筹,期待您的支持。

点击阅读原文,参与《大国速度:中国高铁崛起之路》众筹
2024-09-15 14:00:56
2024-09-15 13:58:48
2024-09-15 13:56:41
2024-09-15 13:54:34
2024-09-15 13:52:27
2024-09-15 13:50:20
2024-09-15 08:09:53
2024-09-15 08:07:46
2024-09-15 08:05:39
2024-09-15 08:03:32
2024-09-15 08:01:25
2024-09-15 07:59:18
2024-09-15 07:57:11
2024-09-15 07:55:05
2024-09-15 07:52:57
2024-09-15 07:50:51
2024-09-15 07:48:44
2024-09-15 07:46:37
2024-09-15 07:44:30
2024-09-15 07:42:23