NBA历史77大球星——海军上将罗宾逊
2025-12-03 21:19:44
高中三年历史知识框架,收藏打印!
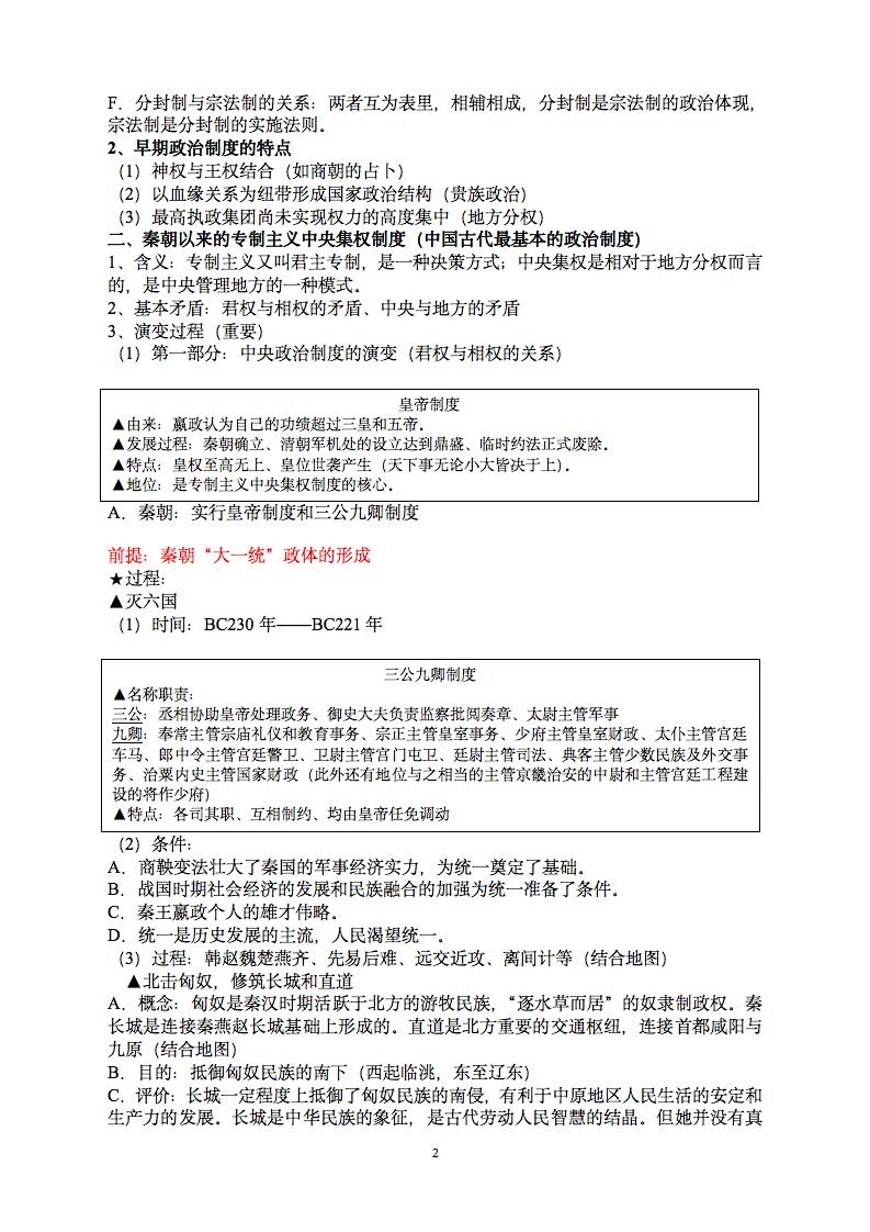
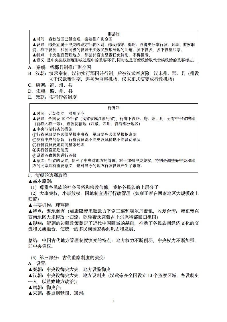
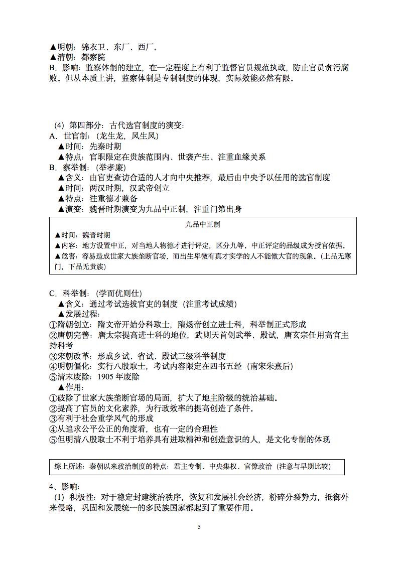
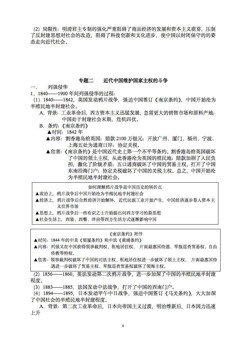
高中三年的历史知识框架是我们学习历史的重要工具,它犹如一张精心编织的知识网,将各个时期的重要事件、人物、制度等要素紧密相连。
在这三年的历史学习中,我们会领略到古代文明的辉煌灿烂,从古老的埃及、希腊到伟大的中华文明,每一个文明都有着独特的魅力和价值。我们会深入了解封建王朝的兴衰更替,探究政治制度的演变,感受权力斗争中的风云变幻。
对于近代历史,我们将目睹工业革命带来的巨大变革,以及由此引发的社会结构和思想观念的深刻转变。世界大战的硝烟弥漫,让我们明白和平的珍贵;民族解放运动的风起云涌,展现了人民对自由和尊严的不懈追求。
通过构建这样的历史知识框架,我们能够清晰地把握历史发展的脉络,洞察时代变迁的规律。无论是为了应对考试,还是培养自己的人文素养和全球视野,这份知识框架都具有不可估量的价值。赶快收藏打印,让它成为我们学习历史的得力助手!
完整文档,请至文末







2025-12-03 21:19:44
2025-12-03 10:16:15
2025-12-03 10:14:00
2025-12-03 10:11:45
2025-12-03 10:09:30
2025-12-03 10:07:15
2025-12-03 10:05:00
2025-12-03 10:02:45
2025-12-03 10:00:31
2025-12-03 09:58:16
2025-12-03 09:56:01
2025-12-01 01:24:37
2025-12-01 01:22:22
2025-12-01 01:20:08
2025-12-01 01:17:53
2025-12-01 01:15:38
2025-12-01 01:13:23
2025-12-01 01:11:08
2025-12-01 01:06:38