东野圭吾《白夜行》之桐原亮司
2024-10-26 09:50:54
三国时期谋士按史料最新排名表
何谓谋士?谋士的标准是什么?这个话题一直都没有一个标准的答案。南朝梁武帝萧衍(貌似是他,具体是谁忘了)曾对谋士一词做了定义,即: “以聪虑难,悉咨于上”为谋, “德兼勇备,悉才牧下”为士。我觉得这个定义很恰当,谋士就以此标准排列。

东汉末年,战火纷飞,军阀蚁聚,奸雄鹰扬,每个势力都有各自的参谋班底,大量“谋士”开始登上历史舞台。当然,能在史书上留下姓名的毕竟还是少数。就有名有姓的“谋士”就有数十人之多。篇幅有限,就不一一列举了,本文主要就三国时期(李傕郭汜乱天下开始到孙权去世为止)主要的一些谋士做一个分析排名。
先看曹操势力部分,曹操手下公认著名的谋士有:荀彧、郭嘉、毛玠、荀攸、程昱、司马懿、董昭、刘晔、蒋济以及后来的贾诩等等。
再看袁绍麾下和其他势力部分:田丰、沮授、许攸、郭图、逢纪、审配、辛毗、陈宫等等。
江东:张昭、鲁肃、周瑜(文武兼备)、诸葛瑾、陆逊(文武兼备)、诸葛恪等等(周瑜、陆逊权且算作谋士)
刘备麾下:诸葛亮、庞统、法正、马良等等(徐庶后来被迫去了曹营,不计入内)
几大势力麾下有名的谋士大概就这么多了(名不见经传的就不计入在内了)。谋士分谋己、谋人、谋国三等。第一层谋己,能够保全自己,使自己活的有价值,这也是一个谋士最基本的能力;第二层谋人,能够为其他人出谋划策并参与智谋较量,算是战术层面;第三层谋国,顾名思义,都是各个势力麾下最精英的部分,参与的都是战略层面的策划,以一统天下,消除战乱为己任。
先看战略层谋士对各自阵营提出的具有战略性的建议:
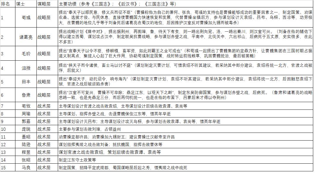
田丰——提出“奉迎天子,动托诏令,响号海内”(谋划制定灭曹计划,袁绍不听其建议,若采纳其中部分建议,袁绍将统一北方,后因触怒袁绍下狱,官渡之战后被诬陷杀害)

沮授——提出“挟天子而令诸侯,畜士马以讨不庭”(谋划制定灭曹计划,可惜袁绍不听其建议,若采纳其中部分建议,袁绍将统一北方,官渡之战被俘,后就义)

毛玠——提出“宜奉天子以令不臣,修耕植,畜军资,如此则霸王之业可成也”(和荀彧一起提出了曹魏集团的定鼎方针,让曹魏集团在三国时期占据道义制高点,聚拢人心起了巨大作用,协助荀彧制定国策,战时转运前线粮草,巩固曹魏统治,最后被罢黜)

荀彧——提出“奉天子以顺民意,修义兵而征不臣”(曹操称他为自己的萧何、张良,荀彧的支持也是曹操能够成功的重要因素之一,制定国策、劝课农桑、选拔才俊、与民休息,直接使曹魏国力快速恢复和发展,代替曹操坐镇后方,参与谋划设计灭袁绍、吕布、乌桓、西凉等,功劳极大,在曹魏的地位几乎等于刘备死后诸葛亮在蜀汉的地位,后因维护汉室反对曹操加九锡而被毒杀)

诸葛亮——提出战略计划《隆中对》,提出据荆州,再图璋,鲁,待天下有变,则一路出荆向宛、洛,一路出秦川,则汉室可兴。(刘备在他的辅佐下得以建立西蜀,谋划攻占汉中,制定联吴抗曹战略,参与谋划赤壁之战,平南中,北伐关中,六出祁山,后病死于五丈原,史实很多,在此不多言)

鲁肃——提出“汉室不可复兴,曹操不可卒除;鼎足江东,以观天下之衅”,制定东吴防御国策,参与谋划赤壁之战,后病死。(鲁肃和诸葛亮的战略思路一致,也是先鼎足三分,而后再伺机统一,也是在他的布置下,吕蒙后来才得以夺荆州)

以上就只是众多谋士中最具战略眼光的几个。
再简单介绍其他的谋士:
郭嘉:提出过几个重要的建议,但都是战术层面,惜英年早逝。
荀攸、程昱、董昭、刘晔、蒋济都是曹魏集团重要谋士,但都是战术层面,荀攸在此五人中最优。
司马懿严格来说可以剔除出谋士队伍,他一直隐忍,是为自己的司马氏家族图谋天下,不算“士”。
贾诩:个人觉得其不算“士”,无论是害死同行人,还是策动李傕郭汜祸乱关中,间接促成汉末军阀大战以及利用张绣,都算不上“士”的行为,个人认为裴松之对其评价比较中肯。(有数据显示,东汉末年黄巾之乱后中国人口尚有5000万左右,经混战后,直到西晋八王之乱前,整个中国在籍人口仍不足2000万,也间接引发“五胡乱华”)
史记记载,曹操就立太子一事咨询过贾诩的意见,后世分析认为此事不太可能,立太子是国本,曹操南征都不会听取谋士们的意见,更别说更重要的国本一事,且贾诩后来才加入曹操集团,贾诩也自认为上下左右都对其不太信任。故,此事存疑。

袁绍和其他势力麾下谋士,除了田丰、沮授外,许攸关键时刻叛逃,郭图逢纪算是个小人,审配辛毗陈宫历史影响不大。
江东集团,至于“内事不决问张昭,外事不决问周瑜”,史书上无记载,就以史实论,周瑜稳固江东孙氏地位,指挥孙刘联盟击败曹操,陆逊夷陵之战击败刘备,诸葛瑾几乎没做成什么事,张昭对孙氏据江东有一定贡献,诸葛恪没能保住自己家族就不说了。
刘备麾下除了诸葛亮,庞统为刘备集团入川击败刘璋起到重要作用,至于法正虽有贡献,也因早亡,且背叛刘璋,且排在庞统之后。马良最后,马谡就算了。

所以,按照以上排列,先后当如下:
战略层谋士排名(按照各自阵营功绩和结局,从战略层到战术层排列)如下图:

裴松之评价贾诩:列传之体,以事类相从。张子房青云之士,诚非陈平之伦。然汉之谋臣,良、平而已。若不共列,则余无所附,故前史合之,盖其宜也。魏氏如诩之俦,其比幸多,诩不编程、郭之篇,而与二荀并列;失其类矣。且攸、诩之为人,其犹夜光之与蒸烛乎!其照虽均,质则异焉。今荀、贾之评,共同一称,尤失区别之宜也。夫仁功难著,而乱源易成,是故有祸机一发而殃流百世者矣。当是时,元恶既枭,天地始开,致使厉阶重结,大梗殷流,邦国遘殄悴之哀,黎民婴周余之酷,岂不由贾诩片言乎?诩之罪也,一何大哉!自古兆乱,未有如此之甚。
(图片来源于网络,如有侵权,请告知删除)
2024-10-26 09:50:54
2024-10-26 09:48:38
2024-10-26 09:46:22
2024-10-26 09:44:06
2024-10-26 09:41:50
2024-10-26 09:39:35
2024-10-26 09:37:19
2024-10-26 09:35:02
2024-10-25 07:35:44
2024-10-25 07:33:28
2024-10-25 07:31:12
2024-10-25 07:28:56
2024-10-25 07:26:40
2024-10-25 07:24:24
2024-10-25 07:22:09
2024-10-25 07:19:53
2024-10-25 07:17:37
2024-10-25 07:15:20
2024-10-25 07:13:05
2024-10-25 07:10:48