探秘中国:六个绝美的小众旅游胜地
2025-06-06 04:28:04
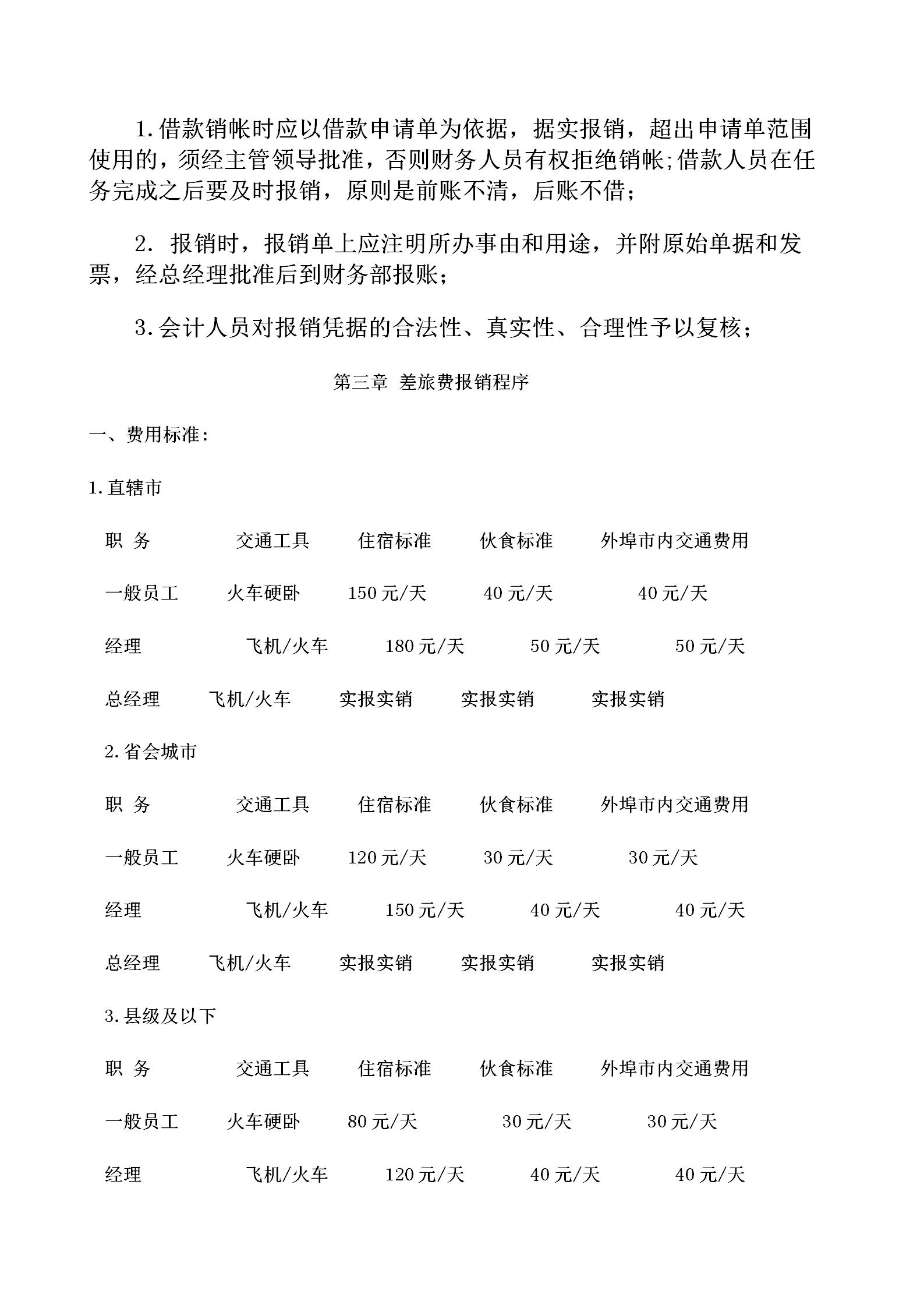
完整版!财务报销制度及流程图,可修改使用
公司各项支出都需要有明目,但有些费用是可以报销的,像差旅费、招待费等等,但报销也是有规定的,超出这个范围就不能报销,在这个范围之内就可以报销,报销的时候需要什么凭证、怎么报销,这一整套制度下来会很麻烦,可以参考这套制度哦~






















每一种费用的报销流程以及制度都在上文中讲述了,其中对差旅费做了详细的介绍,不同职位的员工有着不同的差旅费标准,各位财务人员看看这个制度怎么样呢,也可以根据自己的实际情况再修改修改使用~
2025-06-06 04:28:04
2025-06-06 04:25:48
2025-06-06 04:23:32
2025-06-06 04:21:17
2025-06-06 04:19:01
2025-06-06 04:16:45
2025-06-06 04:14:30
2025-06-06 04:12:15
2025-05-28 00:31:22
2025-05-28 00:29:06
2025-05-27 00:37:20
2025-05-27 00:35:04
2025-05-27 00:32:49
2025-05-27 00:30:33
2025-05-27 00:28:17
2025-05-27 00:26:02
2025-05-27 00:23:46
2025-05-27 00:21:30
2025-05-27 00:19:15
2025-05-27 00:16:58