太子胤礽,作为康熙最宠爱的儿子,是什么导致了他一步步被废
2025-07-25 19:30:20
各省“高考难度排名”更新:河北仅排第二,第一梯队堪称地狱模式
高考是人生命运的转折点,很多家长把高考当成子女逆袭的唯一途径,归根结底在于,在多数人眼中,高考是最公平的考试,哪怕到了大学毕业之后,也有不少大学生发现:大型企业在网申信息栏中,依然会要求学生填写高考的具体分数,高考的重要性显而易见。
高考的公平不仅体现在一分耕耘一分收获,更体现在考试的绝对严格和公平,但碍于不同省份考生数量和教育资源的差异,高考的难度也截然不同,常有考生抱怨——自己再怎么努力,也比不过有一个好户口!
不同省份的高考难度是事实,但在大家的普遍印象中,高考难度最高的当属“山河四省”,即:山西、山东,河北以及河南四个省份,可根据DeepSeek的更新的各省份“高考难度排名”结果来看,河北省的高考难度仅排在第二梯队,还远远称不上是“地狱模式”,刷新了家长们的认知。

DeepSeek如今在家长的眼中,可谓是“新晋网红”,DeepSeek不仅能给出详细的数据,还能根据相关信息给出合理的分析,因此收获了不少家长的一致好评。
而DeepSeek各处的各省“高考难度排名”中,依据考生人数、录取比例、试卷难度、教育政策等多个维度,将高考难度分为了四个梯队,按照难易程度依次排列,分别是:地域模式、困难模式、普通模式以及简单模式。

位列高考难度排名第一梯队“地狱模式”的有三个省份,分别是:河南省、广东省、山东省。河南省的高考难度在地狱模式似乎在意料之中,河南省常年高考人数登顶,复读比例更是超过四分之一,然而对比如此庞大的考生基数和复读比例,河南省本省的教育资源却非常稀缺,全省仅有一所211郑州大学,让河南考生压力更甚。
广东省高考人数仅次于河南,985录取率仅1.3%,低于全国平均值,根本原因在于资源的分配问题,多数985高校对于本省的招生比例都会超过50%,而中山大学对本省的招生比例,却只有45%。

山东的高考竞争激烈,省内名校招生人数较低,导致山东考生内卷严重,名校机会竞争激烈,而山东考生的压力除了高考之外,还有考研和考公,这也导致外省的考生对山东考生的固有印象总是“爱内卷的学霸”。
位于第二梯队的困难模式,分别是河北、四川、安徽和广西。河北省内没有985,像华北电力这样的优质名校,对本省招生的比例甚至连15%都不到,此外,河北的基础教育资源分配也明显两极分化,优质教育资源都集中在衡水系,普通高校教育资源令人担忧,一本率甚至连10%都不到。

四川、安徽同样存在基础教育资源失衡的问题,可见无论是高等教育还是基础教育,倘若资源的分配失去均衡,之后让学生的压力更大,努力和收获不成正比。
位于第三梯队的普通模式依次是:湖北、湖南、江苏以及浙江,湖北省的黄冈模式逐渐衰落,但好在新高考特控线的存在,得以保证了湖北省的考生不至于陷入更大的困境。

而江苏省高考的困难来源,想必做过江苏省数学卷的同学们都深有感受,即便是实行新高考的首年,江苏省的书卷成绩还是比全国卷低15分;而浙江省的高考难度,则主要由自主招生引起的课外竞赛投入成本加大。
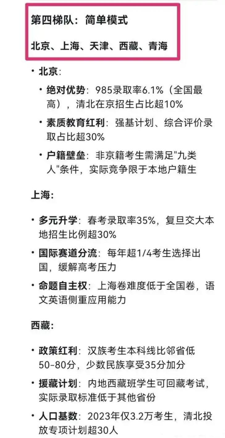
最后一个梯队是简单模式,分别是北京、上海、天津、西藏以及青海,北京、上海、天津这些地区在高考的难易程度上都有自己的绝对优势和教育红利,再加上户籍壁垒的加持,避免了其陷入高考内卷的纷争之中。

至于西藏、青海等地区,不仅有人口基数的优势,再加上政策红利等帮扶,得以保证这些地区的考生能有更大的优势争取到想要的教育机会。
虽然不同地区的高考难度不同,但却暴露了当下教育发展的显著问题,无论是教育资源的不平衡,还是特色模式下导致的失衡问题,都说明了一个道理——只有公平的教育,才是更好的发展前提。

今日话题:你如何看待这件事呢?
(所有图片均来源于网络,如有侵权,请联系删除)
2025-07-25 19:30:20
2025-07-25 19:28:05
2025-07-25 19:25:50
2025-07-25 17:46:03
2025-07-25 16:12:24
2025-07-25 16:06:20
2025-07-25 14:15:26
2025-07-25 12:13:19
2025-07-25 12:11:04
2025-07-25 12:08:49
2025-07-25 09:32:04
2025-07-25 06:59:43
2025-07-25 06:57:28
2025-07-25 06:55:13
2025-07-25 06:52:58
2025-07-25 04:09:30
2025-07-25 01:46:10
2025-07-24 23:22:49
2025-07-24 20:41:35
2025-07-24 18:02:37